Big data dans l’immobilier : optimiser la recherche de données et faciliter la prise de décision
Comment le Big Data transforme la recherche immobilière : sources de données clés, analyses prédictives et décisions plus rapides pour les professionnels.
Le secteur immobilier connaît une transformation numérique majeure avec l’explosion du Big Data. Les données sont collectées automatiquement et traitées par de puissants algorithmes. Mais quel est son impact dans l'industrie de l'immobilier ? Chez Upfund, nous ne voyons pas le Big Data comme une simple automatisation, mais comme une manière d'amplifier l'expertise humaine pour de meilleures décisions.
En bref dans cet article :
Comment le Big Data transforme profondément le secteur immobilier en France.
- Définition et évolution du Big Data immobilier
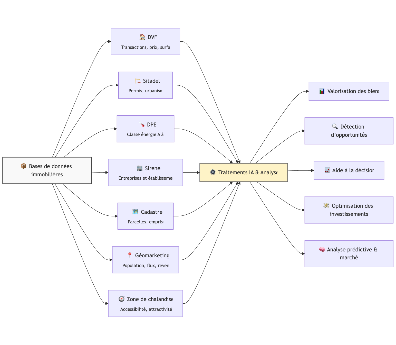
- Les principales sources de données utilisées, comme les bases DVF, Sitadel ou les DPE, comment ces informations sont agrégées et analysées grâce à l’intelligence artificielle et aux outils de data visualisation.
- Les avantages concrets pour les différents acteurs immobiliers — promoteurs, bailleurs, agences et experts — en facilitant la prise de décision, l’optimisation des investissements et la gestion des biens.
- L’importance croissante de l’open data et des technologies prédictives pour anticiper les tendances du marché et réduire les risques liés aux projets immobiliers.
Qu’est-ce que le Big Data dans l'immobilier ?
Selon la CNIL (Commission Nationale de l’Informatique et des Libertés), le Big Data désigne l’analyse de très grands volumes de données numériques. En immobilier, il s’agit d’agréger toutes les informations liées aux biens pour modéliser le marché local. Ces données permettent d’estimer la valeur des biens et d’orienter les décisions stratégiques.
Chronologie du Big Data dans le secteur immobilier
L’intégration du Big Data dans le secteur immobilier s’est accélérée au cours de la dernière décennie, portée par la démocratisation de l’open data et la montée en puissance des technologies numériques. Auparavant, les professionnels de l’immobilier s’appuyaient principalement sur leur expérience, des études de marché ponctuelles et des bases de données internes souvent limitées. L’accès aux données publiques était restreint et la collecte d’informations restait fastidieuse.
Le véritable tournant s’est produit à partir de 2011, avec l’ouverture progressive de jeux de données majeurs par les institutions publiques françaises, comme la base des « Demandes de Valeurs Foncières (DVF)* » ou les données cadastrales. Cette évolution a permis aux acteurs du secteur d’accéder à une masse d’informations jusqu’alors inédite : transactions, caractéristiques des biens, diagnostics énergétiques, données socio-démographiques, etc.
A noter : La base DVF constitue un outil précieux pour analyser les prix des transactions passées. Toutefois, elle présente certaines limites : délais de mise à jour parfois longs, ventes non recensées et absence de prise en compte des spécificités propres à chaque bien. Ces facteurs peuvent limiter la précision des estimations et ne reflètent pas toujours la réalité immédiate du marché.
Parallèlement, l’émergence de nouveaux outils d’analyse et de visualisation de données comme notre logiciel Upfund, ainsi que le développement de l’intelligence artificielle, ont révolutionné la manière d’exploiter ces informations. Désormais, il est possible de croiser et d’analyser en temps réel des millions de données pour modéliser le marché, anticiper les tendances ou encore affiner la valorisation des actifs immobiliers.
Découvrir notre logiciel immobilier
Aujourd’hui, le Big Data s’impose comme un levier stratégique incontournable pour tous les acteurs de l’immobilier. Selon une étude de Xerfi (2024)*, plus de 70 % des professionnels du secteur utilisent désormais des outils d’analyse de données avancés pour orienter leurs décisions, contre moins de 30 % il y a dix ans. Cette transformation numérique continue de s’accélérer, ouvrant la voie à de nouveaux usages et à une meilleure transparence du marché immobilier.
Quelles sont les principales sources de données immobilières ?
Données propriétaires, locataires et entreprises
Les données liées aux transactions immobilières sont capitales. La base des Demandes de Valeurs Foncières (DVF), les propriétés des personnes morales (PPM) ainsi que la base des marques (INPI) recensent l’ensemble des ventes immobilières enregistrées en France métropolitaine au cours des cinq dernières années. Chaque enregistrement contient des informations détaillées :
- Prix de vente
- Type de bien
- Surface
- Références cadastrales.
Ce référentiel est utilisé pour l'estimation de la valeur d’un actif, l’analyse du marché et la détection d’opportunités.
Côté entreprises, la base Sirene de l’INSEE recense près de 25 millions d’entreprises et 36 millions d’établissements sur le territoire français.
Données bâtiment : PC, PLU, diagnostics énergétiques
La base Sitadel, publiée par le ministère de la Transition écologique, recense depuis 2013 l’ensemble des autorisations d’urbanisme délivrées :
- Permis de construire
- Déclarations préalables
- Permis d’aménager
On retrouve également les données PLU (Plan Local d’Urbanisme) via le géoportail de l’urbanisme (DataGouv).
En complément, les diagnostics de performance énergétique (DPE) centralisés par l’ADEME regroupent plus de 9 millions de diagnostics à jour. Ces informations renseignent sur la consommation d’énergie d’un logement ou d’un bâtiment, classés de A à G. Ils permettent d’identifier les bâtiments énergivores et de cibler les biens à rénover. Par ailleurs, il devient plus simple de simuler le coût prévisionnel de rénovation ou de mise aux normes.
Données géomarketing
Grâce aux outils de géocodage, de mobilité et de segmentation, il est possible d’enrichir un actif avec des informations comme
- La densité de population
- Les flux de déplacements
- Le pouvoir d’achat local
- La présence d’infrastructures (écoles, commerces, transports).
Ces éléments permettent de modéliser le comportement des usagers et de prévoir le rendement potentiel selon les usages : logement, bureaux, commerces.
Zones de chalandise

La zone de chalandise définie l’aire d’attraction d’un commerce ou d’un service. Elle est calculée selon la distance ou le temps d’accès depuis un point donné. À l’aide d'outils d’analyse géomarketing, il est possible de délimiter le bassin de population situé par exemple à 5 minutes de trajet d’un emplacement. Ces zones peuvent être croisées avec des données d’attractivité ou encore d’intensité concurrentielle pour affiner l’analyse.
déterminer sa zone de chalandise
Parcelles cadastrales
Le cadastre open data fournit une vision précise du découpage foncier. Il indique pour chaque parcelle la surface, les bâtiments existants et leur emprise au sol. Ce référentiel est accessible sur cadastre.data.gouv.fr.

Les avantages du Big Data dans la recherche immobilière
Agrégation des données terrain et intelligence artificielle.
Les plateformes consolidant ces données diversifiées simplifient leur exploitation. Ensuite, des algorithmes d’IA parcourent ces volumes d’informations en quelques secondes pour en extraire des tendances.
À nuancer : le Big Data seul atteint ses limites pour interpréter le contexte local ou valoriser des biens atypiques. Avoir la données de différentes sources extérieures sans pouvoir convenablement l’exploiter n’est pas optimal et vient à nouveau faire perdre du temps dans l’étape de recherche immobilière.
C’est dans ces cas là que l’intelligence artificielle apporte une réelle complémentarité : elle aide à donner du sens aux données, à les chiffrer et à les rendre exploitables pour la prise de décision.
Data visualisation pour l'immobilier et logiciels de recherche immobilière

Des logiciels immobilier spécialisés proposent des cartes et des tableaux de bord dynamiques, affichant en temps réel les indicateurs clés du marché.
Par exemple :
- Le prix médian au m²
- Le taux de vacance
- La fréquentation piétonne, etc.
Ces visualisations rendent les informations immédiatement lisibles et facilitent la prise de décision stratégique. Comment ? En apportant une manière intuitive d’explorer les données.
Logiciel d’immobilier d’entreprise Upfund
Gestion d'analyses personnalisées
Le Big Data immobilier permet de générer des études sur mesure : simulation d’implantation d’un commerce, estimation du chiffre d’affaires potentiel d’un projet, ou étude d’impact d’un aménagement urbain.
En croisant toutes les données locales (économiques, démographiques, énergétiques), les modèles statistiques offrent des prévisions très précises.
Chaque décision s’appuie désormais sur une analyse de données objective, remplaçant progressivement l’intuition par des indicateurs fiables. Cette approche renforce la gestion des risques et permet une évaluation plus précise du potentiel d’un investissement immobilier.
Découvrez des études et analyses personnalisées pour votre recherche d’immobilier d’entreprise
Qui est concerné par le Big Data immobilier ?
Tous les acteurs de l’immobilier bénéficient de l'utilisation du Big Data :
- Promoteurs immobiliers : ils repèrent rapidement des terrains vacants et testent virtuellement la rentabilité de nouveaux projets (logements, commerces, bureaux) en fonction des données urbaines et socio-économiques.
- Bailleurs et foncières : ces propriétaires et gestionnaires d’actifs accèdent à une vision consolidée de leur patrimoine. En croisant loyers, rendements et données du marché local, ils optimisent la valorisation de leurs biens. Les outils data-driven réduisent les allers-retours d’information entre propriétaires et locataires. Cela facilite la gestion des baux et leur renouvellement.
- Brokers et agences immobilières : un simple filtre dans une plateforme Big Data affiche instantanément les locaux disponibles correspondant aux besoins d’un client. Autrefois de longues recherches manuelles étaient nécessaires. Les agents immobiliers gagnent ainsi du temps et peuvent se concentrer sur le conseil et la transaction.
- Experts et société d’études : les cabinets de conseil et d’analystes disposent d’une base de données unifiée. Plutôt que de rassembler eux-mêmes des statistiques (DVF, Insee, cadastre), ils consultent directement ces sources consolidées. Leur travail est ainsi plus rapide et plus fiable.
- Commerçants et enseignes retail : Les réseaux de distribution affinent leur stratégie d’implantation. En analysant la zone de chalandise (flux de clients, profil des habitants, présence de concurrents), ils identifient les emplacements à fort potentiel. Les ouvertures de nouveaux points de vente sont ainsi guidées par des données objectives.
Les professionnels de l’immobilier disposent désormais d’une vision claire et actualisée du marché. Parcelles, surfaces, transactions, diagnostics ou flux de population : chaque information devient une ressource stratégique.
Croisées et analysées, ces données permettent d’estimer un bien, d’anticiper les tendances ou de cibler les bons emplacements. L’essor de l’open data, des API, et des technologies comme le machine learning renforce cette dynamique. Grâce à eux, les outils d’analyse prédictive offrent une meilleure lecture du potentiel d’un actif, tout en réduisant les incertitudes.
Cette méthode, centrée sur la donnée et le temps, optimise la prospection commerciale et permet des décisions ancrées dans la réalité économique locale.
Vous souhaitez optimiser votre prospection immobilière ?
*Source : Etude Xerfi – Les défis de l’IA dans l’immobilier (2024)
https://www.xerfi.com/presentationetude/Les-defis-de-l-IA-dans-l-immobilier_BAT75

%20copy%202.png)
.png)
.png)

